西安航空学院第三届“爱我国防”大学生演讲比赛来喽!
2026-03-16 17:06 转载

比赛通知

各二级学院团委、学生组织:

按照《国防教育法》,决定举办西安航空学院第三届“爱我国防”大学生演讲比赛活动,现将相关事宜通知如下:

 

比赛主题

“新时代的雷锋——国防事业的奉献者”

 

组织单位

主办:共青团西安航空学院委员会

承办:西安航空学院学生会

活动流程

1.活动对象:西安航空学院在校生

2.比赛内容:参赛选手可根据历史事件、家国情怀、时代担当、青年责任等多个角度,阐释对“爱我国防”的深刻理解,以小切口呈现大主题,抒发对新时代实现强国强军担当的感悟。

3.活动流程:

(1)有意报名的请于3月22日加入两校区报名群,各学院至少推荐1-2名同学参赛。

(2)校级初赛:3月23日在两校区举办初赛,初赛地点群内通知,前列优秀选手可参加决赛。

 

校级决赛时间及地点

阎良校区:3月30日(周一)19:00阶梯一报告厅

莲湖校区:3月30日(周一)19:00图书馆5楼报告厅

如时间地点变动将在比赛群内进行通知。

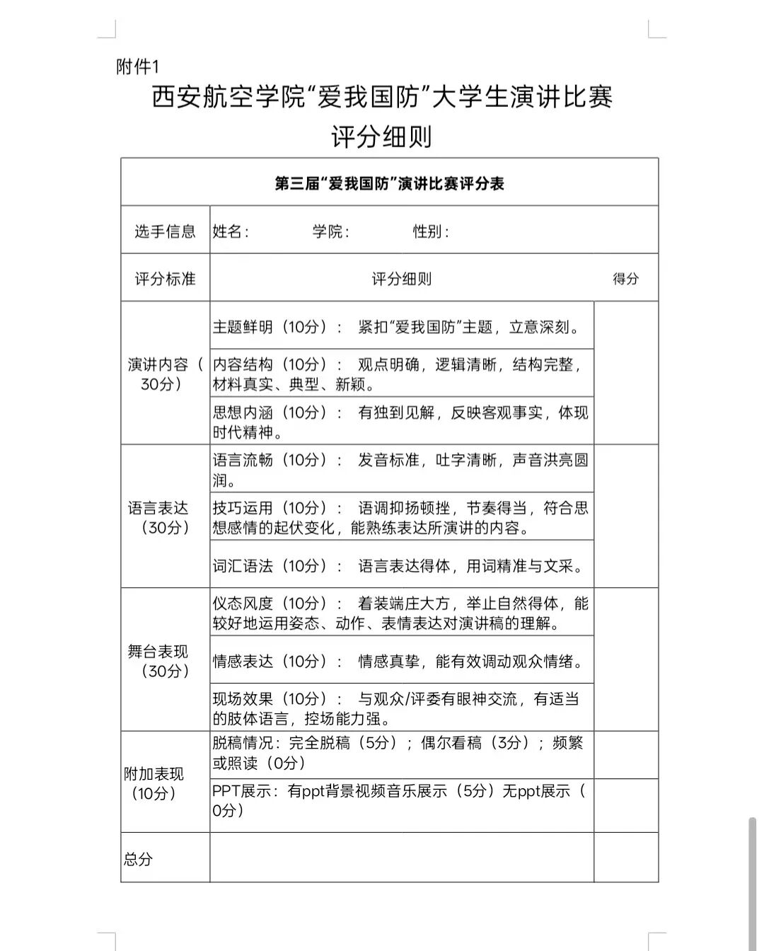
评分标准

 

奖项设置

本次演讲比赛设一等奖1名,二等奖2名,三等奖3名,优秀奖若干名,并择优推荐1-2名选手参加全省选拔。

 

注意事项

1.参赛作品要坚持原创,体裁不限,内容积极向上、紧扣主题,选手可准备背景视频或PPT,视频格式为MP4或MOV,像素1080P、码率30M以上;PPT分辨率为1920*1080。

2.参赛选手在决赛时,一律脱稿演讲,时间不超过5分钟。

3.各学院要广泛宣传,积极动员学生参赛,周密组织初赛;要牢牢把握正确政治方向,严格审查演讲内容,弘扬主旋律,传播正能量,扩大国防教育覆盖面、影响力。

Copyright ©西安广播电视台(集团) 西安广电新才人力资源有限公司 All Rights Reserved

陕ICP备2025075804号-3

版权为乐业陕西网www.lyshanxi.cn所有 未经同意不得复制或镜像

关于我们 - 合作咨询